CASE STUDIES

Optum Patient Portal-Medications

How do we enhance the patient experience in an online portal? What are their main concerns, goals, and motivations for even using a patient portal? Under what contexts do users use a patient portal? These are the questions we dove into post-MVP.

This is a big one.

A butt-ton of screens.

First things. First. Understanding.

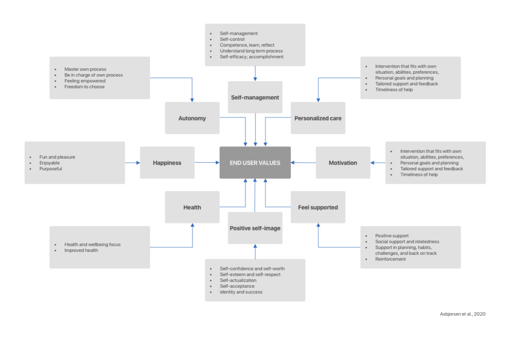
How do people orient themselves to medications? What are the specific tasks (jobs-to-be-done) around medications? What taxonomy do people use? What are the relevant behavior change theories (BCT) and Persuasive System Design (PSD) elements? I read over 900 pages worth of journals from PubMed on behavior change, medical adherence and compliance, and persuasive system design. Here are some of the early-stage artifacts (flows, mental model tree) that helped us prepare for iterative design & testing.

Mental Models – Preadministration
Mental Models – Post-purchase
Persusive System Design Elements and their relationship to Behavior Change Theories
Patient Journey Map
Journey Map – Purchase & Post-Purchase
Medications Task Flow

The first iteration for home page for Medications. Now you’re able to quickly see important tasks around your medications: quickly refill medications with zero refills, schedule reminders, look at drug interactions and side effects, and also research alternatives.

Medication Side Effects - First Iteration